子母摆渡车核心参数解析:负载、速度与精度如何塑造高效仓储
在智能物流与仓储系统中,这些参数直接决定了整个系统的运行效能。
在现代工业物流体系中,子母摆渡车已成为自动化仓储和智能搬运的核心装备。它通过母车与子车的协同作业,实现了物料在复杂仓储环境中的高效、精准流转。
本文将深入解析影响子母摆渡车性能的三个关键技术参数——负载能力、运行速度与对接精度,及其在实际应用中的综合价值。
一、负载能力,支撑高效作业的基石
子母摆渡车的负载能力直接决定了其应用场景的广度与深度。不同行业的物料重量差异巨大,从轻工产品到重型工业材料,都对搬运设备提出了不同的承载要求。
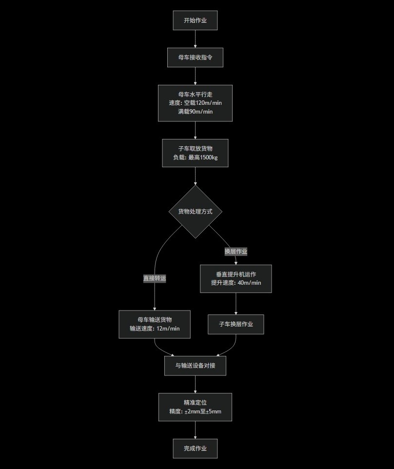
高负载设计为子母摆渡车带来了广泛的行业适应性。以托盘货物存储为例,市场上子母穿梭车的标准托盘载重(含托盘)可达1500kg,能满足大多数行业的仓储需求。
在重型设备制造、建材等行业中,专业强化的子母摆渡车甚至可承载高达8吨的物料。
重载设计不仅仅是结构的强化,更是一个系统工程。它需要驱动系统、控制系统和安全系统全面升级,确保设备在满载情况下依然稳定可靠。
电池参数与电压通常为AC380V或DC48V,为高强度作业提供稳定动力支持。
二、运行速度,提升物流效率的关键
在自动化物流系统中,设备运行速度直接影响到整个系统的吞吐效率。子母摆渡车的速度性能体现在水平行走与垂直提升两个维度。
水平行走速度是衡量子母车效率的重要指标。根据实际应用数据,母车水平行走速度可达空载120m/min,满载90m/min。
高性能的RGV(有轨制导车辆)行走速度甚至可达0~250m/min,满足高节拍生产线物料供应需求。
垂直提升效率同样不可忽视。子母车专用提升机的提升速度可达40m/min,能够快速实现子母车的换层作业与货物的垂直输送。
速度与精度、稳定性之间需要精密平衡。过于追求速度而忽视精度与稳定性,反而会降低整体效率。
三、对接精度,确保精准作业的核心
对接精度是子母摆渡车技术参数中要求最为严苛的指标,它直接关系到自动化系统能否实现无缝衔接与精准作业。
精准定位是子母车智能作业的基础。目前先进子母穿梭车系统的定位精度可达±2mm,而高端RGV产品的定位精度甚至能达到±1mm。
这种高精度定位确保了子车与母车、母车与提升机、输送机之间的顺畅交接。
精准定位技术依赖于多种传感器的协同工作。采用条码定位系统配合PLC控制,确保了设备能在高速运行中依然保持精准停靠。
同时,伺服电机驱动的应用,使提升机在换层定位时更加准确可靠。
四、综合应用,技术参数的协同效应
负载、速度与精度三大参数并非孤立存在,它们相互关联、相互制约,共同构成了子母摆渡车的综合性能体系。
参数间的平衡是设备选型与设计的关键。过高的负载会导致速度降低,而过高的速度又可能影响定位精度。
优秀的子母摆渡车设计能够在三者间找到最佳平衡点,根据具体应用场景提供最适宜的配置方案。
行业应用案例展示了这些技术参数的实际价值。在冷链仓储环境中,子母车系统实现了高密度存储与自动化运作的完美结合。
穿梭母车和穿梭子车相互独立工作,可以在不同高度层间穿梭使用。
在砖厂窑道的艰苦工况下,专用于母摆渡车通过360°原地旋转功能和精准的定位系统,实现了窑车内制品的自动化转运。
为直观展示子母摆渡车在典型工作流程中如何协调运作,以下是其核心工作流程: 
以下表格概括了子母摆渡车的主要技术参数,这些参数共同保证了其高效稳定的运行性能:
| 技术参数 | 典型数值范围 | 应用场景 |
|---|---|---|
| 托盘载重(含托盘) | 100-1500kg | 食品、饮料、快消品等行业原材料、半成品、成品的自动化存储 |
| 最大载荷 | 可达8t | 重型设备制造、建材等行业 |
| 水平行走速度 | 空载:120m/min 满载:90m/min | 高节拍生产线物料供应 |
| 输送速度 | 12m/min | 母车与输送设备间的货物交接 |
| 提升速度 | 40m/min | 子母车换层作业与货物的垂直输送 |
| 定位精度 | ±1mm - ±5mm | 确保子车与母车、母车与提升机、输送机之间的顺畅交接 |
随着技术的不断进步,新一代子母摆渡车正朝着更高速度、更大负载、更高精度的方向发展。轻量化材料的应用在保证负载能力的前提下提升了运行效率,智能控制算法的优化则进一步提高了系统的定位精度与稳定性。
子母摆渡车已成为现代智能物流系统不可或缺的核心设备,其技术参数的持续优化将为企业物流升级提供更加坚实的装备基础。
